| Oracle® Database SQL Reference 10g Release 2 (10.2) Part Number B14200-02 |
|
|
View PDF |
Purpose
Use the ALTER USER statement:
To change the authentication or database resource characteristics of a database user
To permit a proxy server to connect as a client without authentication
See Also:
Oracle Database Security Guide for detailed information about user authentication methodsPrerequisites
You must have the ALTER USER system privilege. However, you can change your own password without this privilege.
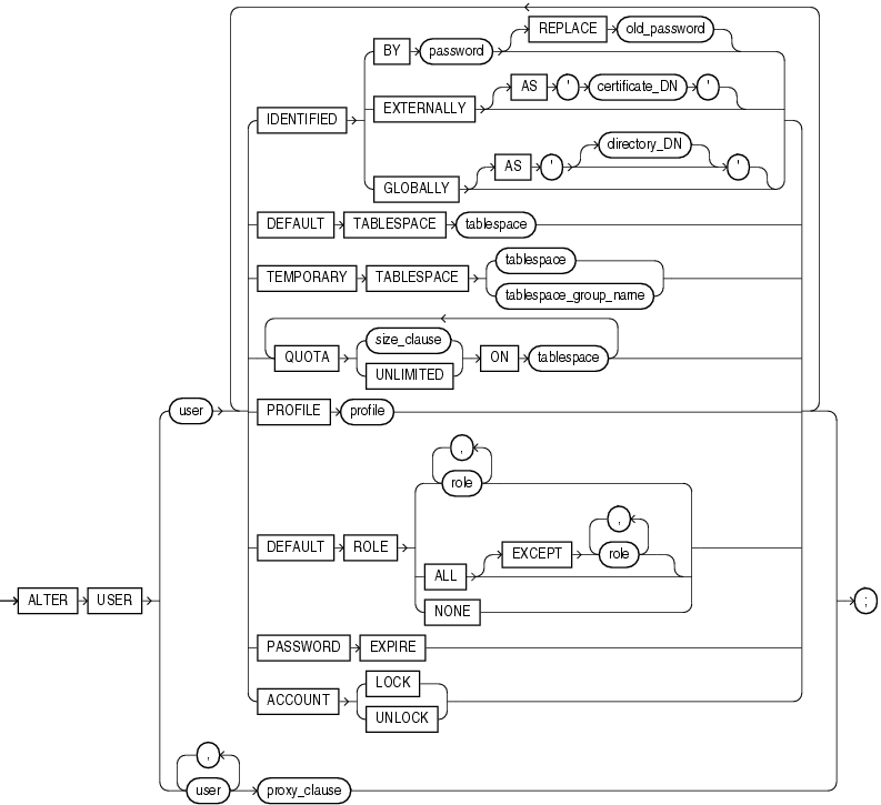
Syntax
alter_user::=

proxy_clause ::=


Semantics
The keywords, parameters, and clauses described in this section are unique to ALTER USER or have different semantics than they have in CREATE USER. Keywords, parameters, and clauses that do not appear here have the same meaning as in the CREATE USER statement.
Note:
Oracle recommends that user names and passwords be encoded in ASCII or EBCDIC characters only, depending on your platform. Please refer to Oracle Database Administrator's Guide for more information about this recommendation.See Also:
CREATE USER for information on the keywords and parameters and CREATE PROFILE for information on assigning limits on database resources to a userIDENTIFIED Clause
BY password Specify BY password to specify a new password for the user.
Note:
Oracle Database expects a different timestamp for each resetting of a particular password. If you reset one password multiple times within one second (for example, by cycling through a set of passwords using a script), then the database may return an error message that the password cannot be reused. For this reason, Oracle recommends that you avoid using scripts to reset passwords.You can omit the REPLACE clause if you are setting your own password for the first time or you have the ALTER USER system privilege and you are changing another user's password. However, unless you have the ALTER USER system privilege, you must always specify the REPLACE clause if a password complexity verification function has been enabled, either by running the UTLPWDMG.SQL script or by specifying such a function in the PASSWORD_VERIFY_FUNCTION parameter of a profile that has been assigned to the user.
Oracle Database does not check the old password, even if you provide it in the REPLACE clause, unless you are changing your own existing password. If such a check is important in other cases (for example, when a privileged user changes another user's password), then ensure that the password complexity verification function prohibits password changes in which the old password is null, or use the OCIPasswordChange() call instead of ALTER USER. For more information, see Oracle Call Interface Programmer's Guide.
See Also:
Oracle Database Administrator's Guide for information on the password complexity verification functionGLOBALLY Please refer to CREATE USER for more information on this clause.
You can change a user's access verification method from IDENTIFIED GLOBALLY to either IDENTIFIED BY password or IDENTIFIED EXTERNALLY. You can change a user's access verification method to IDENTIFIED GLOBALLY from one of the other methods only if all external roles granted explicitly to the user are revoked.
EXTERNALLY Please refer to CREATE USER for more information on this clause.
See Also:
Oracle Database Identity Management Integration Guide for more information on globally and externally identified users, "Changing User Identification: Example", and "Changing User Authentication: Examples"Use this clause to assign or reassign a tablespace for the user's permanent segments. This clause overrides any default tablespace that has been specified for the database.
Restriction on Default Tablespaces You cannot specify a locally managed temporary tablespace, including an undo tablespace, or a dictionary-managed temporary tablespace, as a user's default tablespace.
Use this clause to assign or reassign a tablespace or tablespace group for the user's temporary segments.
Specify tablespace to indicate the user's temporary tablespace.
Specify tablespace_group_name to indicate that the user can save temporary segments in any tablespace in the tablespace group specified by tablespace_group_name.
Restriction on User Temporary Tablespace Any individual tablespace you assign or reassign as the user's temporary tablespace must be a temporary tablespace and must have a standard block size.
See Also:
"Assigning a Tablespace Group: Example"Specify the roles granted by default to the user at logon. This clause can contain only roles that have been granted directly to the user with a GRANT statement. You cannot use the DEFAULT ROLE clause to enable:
Roles not granted to the user
Roles granted through other roles
Roles managed by an external service (such as the operating system), or by the Oracle Internet Directory
Oracle Database enables default roles at logon without requiring the user to specify their passwords or otherwise be authenticated. If you have granted an application role to the user, you should use the DEFAULT ROLE ALL EXCEPT role clause to ensure that, in subsequent logons by the user, the role will not be enabled except by applications using the authorized package.
See Also:
CREATE ROLEThe proxy_clause lets you control the ability of an enterprise user (a user outside the database) or a database proxy (another database user) to connect as the database user being altered.
The ENTERPRISE USER clause lets you expose user to proxy use by enterprise users. The administrator working in Oracle Internet Directory must then grant privileges for appropriate enterprise users to act on behalf of user.
The db_user_proxy clause let you expose user to proxy use by database user db_user_proxy, activate all, some, or none of the roles of user, and specify whether authentication is required. For information on proxy authentication of application users, see Oracle Database Application Developer's Guide - Fundamentals.
See Also:
Oracle Database Concepts for more information on proxies and their use of the database and "Proxy Users: Examples"Specify GRANT to allow the connection. Specify REVOKE to prohibit the connection.
Identify the proxy connecting to Oracle Database. Oracle Database expects the proxy to authenticate the user unless you specify the AUTHENTICATED USING clause.
WITH ROLE WITH ROLE role_name permits the proxy to connect as the specified user and to activate only the roles that are specified by role_name.
WITH ROLE ALL EXCEPT WITH ROLE ALL EXCEPT role_name permits the proxy to connect as the specified user and to activate all roles associated with that user except those specified for role_name.
WITH NO ROLES WITH NO ROLES permits the proxy to connect as the specified user, but prohibits the proxy from activating any of that user's roles after connecting.
If you do not specify any of these WITH clauses, then Oracle Database activates all roles granted to the specified user automatically.
AUTHENTICATION REQUIRED Clause Specify AUTHENTICATION REQUIRED to ensure that authentication credentials for the user must be presented when the user is authenticated through the specified proxy. The credential is a password.
AUTHENTICATED USING This clause is no longer needed. It has been deprecated and is ignored if you use it in your code. Please specify the proxy_clause either with or without the AUTHENTICATION REQUIRED clause.
See Also:
Oracle Security Overview for an overview of database security
Oracle Database Administrator's Guide and Oracle Database Application Developer's Guide - Fundamentals for information on middle-tier systems and proxy authentication
Examples
Changing User Identification: Example The following statement changes the password of the user sidney (created in "Creating a Database User: Example") second_2nd_pwd and default tablespace to the tablespace example:
ALTER USER sidney
IDENTIFIED BY second_2nd_pwd
DEFAULT TABLESPACE example;
The following statement assigns the new_profile profile (created in "Creating a Profile: Example") to the sample user sh:
ALTER USER sh
PROFILE new_profile;
In subsequent sessions, sh is restricted by limits in the new_profile profile.
The following statement makes all roles granted directly to sh default roles, except the dw_manager role:
ALTER USER sh
DEFAULT ROLE ALL EXCEPT dw_manager;
At the beginning of sh's next session, Oracle Database enables all roles granted directly to sh except the dw_manager role.
Changing User Authentication: Examples The following statement changes the authentication mechanism of user app_user1 (created in "Creating a Database User: Example"):
ALTER USER app_user1 IDENTIFIED GLOBALLY AS 'CN=tom,O=oracle,C=US';
The following statement causes user sidney's password to expire:
ALTER USER sidney PASSWORD EXPIRE;
If you cause a database user's password to expire with PASSWORD EXPIRE, then the user (or the DBA) must change the password before attempting to log in to the database following the expiration. However, tools such as SQL*Plus allow the user to change the password on the first attempted login following the expiration.
Assigning a Tablespace Group: Example The following statement assigns tbs_grp_01 (created in "Adding a Temporary Tablespace to a Tablespace Group: Example") as the tablespace group for user sh:
ALTER USER sh TEMPORARY TABLESPACE tbs_grp_01;
Proxy Users: Examples The following statement alters the user app_user1. The example permits the app_user1 to connect through the proxy user sh. The example also allows app_user1 to enable its warehouse_user role (created in "Creating a Role: Example") when connected through the proxy sh:
ALTER USER app_user1 GRANT CONNECT THROUGH sh WITH ROLE warehouse_user;
To show basic syntax, this example uses the sample database Sales History user (sh) as the proxy. Normally a proxy user would be an application server or middle-tier entity. For information on creating the interface between an application user and a database by way of an application server, please refer to Oracle Call Interface Programmer's Guide.
See Also:
"Creating External Database Users: Examples" to see how to create the app_user user
"Creating a Role: Example" to see how to create the dw_user role
The following statement takes away the right of user app_user1 to connect through the proxy user sh:
ALTER USER app_user1 REVOKE CONNECT THROUGH sh;
The following hypothetical examples shows another method of proxy authentication:
ALTER USER sully GRANT CONNECT THROUGH OAS1 AUTHENTICATED USING PASSWORD;
The following example exposes the user app_user1 to proxy use by enterprise users. The enterprise users cannot act on behalf of app_user1 until the Oracle Internet Directory administrator has granted them appropriate privileges:
ALTER USER app_user1 GRANT CONNECT THROUGH ENTERPRISE USERS;